各学院(部):
为进一步落实《国务院办公厅关于深化高等学校创新创业教育改革的实施意见》(国办发[2015]36号)和《教育部关于全面提高高等教育质量的若干意见》(教高[2012]4号)精神,贯彻
《高等学校创新能力提升计划》要求,响应科技部、工信部、教育部、中国科协等部和国家制造业信息化培训中心、全国三维数字化技术推广服务与教育培训联盟(3D 动力)、光华设计发展基金会等单位关于举办“2025年第18届全国三维数字化创新设计大赛”的要求,推动实体经济和数字经济融合发展,以“三维数字化”与“创新设计”为特色,突出体现科技进步和产业升级,实践大众创新、万众创业,增强学生之间、教师之间的合作交流,推动我校学生三维数字化创新设计能力,以赛促教、以赛促学、以赛促用、以赛促新,学校决定办2025年第18届全国三维数字化创新设计大赛兰州理工大学校内选拔赛。现将有关事宜通知如下:
一、竞赛组织
主办单位:兰州理工大学创新创业学院
承办单位:机电工程学院
二、竞赛对象
兰州理工大学全日制在校本科生和研究生。
三、竞赛形式和内容
全国三维数字化创新设计大赛(简称“全国3D大赛”)每年举办一届,国赛网址为:http://3dds.3ddl.net/。为体现现代协同设计理念和团队合作精神,全国三维数字化创新设计大赛各赛项校内选拔赛、省赛、国赛均以团队形式参赛。
根据全国三维数字化创新设计大赛赛道赛程设置和我校实际情况,报请国赛组委会同意,我校只组织针对年度竞赛赛道的校内选拔赛。所有参赛学生分赛道自行组队,团队成员2-5人,指导老师1-2人,可以跨专业、跨年级组队,每个参赛方向每位同学只能参加一个团队。
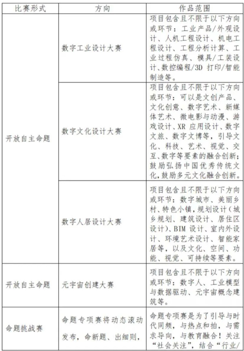
校内选拔赛参赛方向设置与省赛、国赛一致,具体如下:


校内选拔赛要求在规定的截止日期前报名和提交作品,由大赛组委会评出进入校赛的作品,校赛阶段采用作品介绍(5分钟)和评审答辩(10分钟)的竟赛方式,最终根据作品、现场竞赛评出竟赛结果。大赛着重考察设计过程、设计文档、设计源文件及设计结果,评审标准主要包括设计创新性、工程实用性、技术复杂性、视觉美观性等因素,鼓励学生面向实际应用需求积极开展实用创新设计。具体要求如下:
(1)各个赛项参赛作品必须是没有参加过任何比赛的原创作品,由团队成员在指导教师指导下独立创作完成。
(2)数字工业设计大赛、数字文化设计大赛、数字人居设计大赛和元宇宙创建大赛4个方向参赛者根据国赛文件要求自行拟定题目。
(3)命题挑战参赛团队根据国赛赛官网每月动态滚动发布的命题进行创作。
(4)各个参赛团队在全国3D大赛官网注册团队和提交作品;同时还要进行线下报名和提交作品,两者必须一致;
(5)参赛团队线下须提交的资料包括:作品原创承诺书、作品设计说明书、作品源文件、作品渲染图片(至少5张)、答辩PPT和视频等资料。
四、竞赛进程
1、团队组建:2025年3月18日-2024年3月31日
2、报名时间:2025年4月1日-4月30日;
3、作品提交时间:2025年5月10日-5月31日;
4、校内选拔赛答辩时间:2025年6月中旬。
五、报名方式
参赛学生需加入“全国3D大赛校内选拔赛”QQ群,其他全部事宜在QQ群通知。

联系人: 魏兴春15002608213
张 成17393542676
六、评奖
本届比赛设一、二、三等奖和优秀奖,学校对获奖者颁发获奖证书。所有参加竟赛并完成相应环节的同学将根据兰理工发 2019[392]号文件规定获得相应的创新学分。
请各学院配合组委会做好宣传、动员工作,鼓励更多的学生参与竞赛。