一、创新创业实验班简介
增材制造也称3D打印,融合了材料加工与成型技术、计算机辅助设计,以数字模型文件为基础,通过软件与数控系统将专用的金属材料、非金属材料以及医用生物材料,按照挤压、烧结、熔融、光固化、喷射等方式逐层堆积,制造出实体物品的制造技术。
相对于传统的、对原材料去除-切削、组装的加工模式不同,是一种“自下而上”通过材料累加的制造方法,从无到有。这使得过去受到传统制造方式的约束,而无法实现的复杂结构件制造变为可能。西北工业大学凝固技术国家重点实验室的黄卫东教授称这种新技术为“数字化增材制造”,中国机械工程学会宋天虎秘书长称其为“增量化制造”,其实它就是不久前引起社会广泛关注的“三维打印”技术的一种。西方媒体把这种实体自由成形制造技术誉为将带来“第三次工业革命”的新技术。
材料学院创新创业实验班以“先进材料与增材制造技术”为培养方向,涉及以金属材料为主,拓展高分子材料、无机材料的激光、电弧增材制造方法原理、技术体系、设备与机电控制等内容,已培养学生具有创新精神、创业意识和创新创业能力,以具有跨专业、多学科交叉融合能力的复合型、综合型、精英型人才为培养目标。
“先进材料与增材制造”实验班的课程体系包括三大模块:创新创业通识课程,创新创业训练课程和创新创业实践课程,合计25学分。
(1)创新创业通识课程:共5学分,由创新创业学院完成;
(2)创新创业训练课程:共10学分,5门先进材料与增材制造专业核心课程,将理论知识融入实训过程。课程包括材料成型智能控制工程基础、先进连接技术、Python数据分析与可视化、机器人焊机及智能制造、先进材料成型技术。
(3)创新创业实践课程:共10学分,面向多个大学生学生竞赛项目训练,进行先进材料与增材制造综合实训与创新实战,参与互联网+大学生创新创业大赛、中国大学生铸造工艺设计大赛等项目开发。
二、创新创业实验班培养方案
一、培养目标
以先进材料与增材制造技术为主要培养方向,培养学生具有创新精神、创业意识和创新创业能力,以具有跨专业、多学科交叉融合能力的复合型、综合型、精英型人才为培养目标。
二、培养要求
“先进材料与增材制造”新工科实验班,学生应具备以下能力:
1.职业素质
(1) 具有良好的职业道德与职业操守,具备较强的组织观念和团队意识;
(2) 了解与增材制造相关的设计、研发的法律、法规;
(3) 具有适应发展的能力以及对终身学习的正确认识和不断学习能力;
(4) 具有一定的创新意识、创新精神及创新能力;
(5) 具有健康的体魄和良好的身体素质,拥有积极的人生态度和良好的心理调试能力。
2.专业能力
(1) 能够设计、合成、制备先进材料,能够利用SolidWorks /ProE/UG等软件实现对象的三维建模与识别再现,能够利用激光增材制造技术进行金属/非金属材料的成形与加工;具有综合运用所学专业理论和技术手段分析并解决增材制造工程应用的能力;
(2) 设计过程中能综合考虑经济、环境、法律、安全、伦理等制约因素;
(3) 掌握先进材料设计与合成、增材制造成形的基本理论知识,通过系统的项目实践学习,了解增材制造领域的前沿发展现状和趋势,具备解决复杂增材制造工程问题的能力;
(4) 能够跟踪增材制造工程及相关领域的前沿技术,具备工程创新能力,能够运用现代工具从事本领域相关产品的设计、开发、生产和维护等工作;
(5) 掌握资料查询、文献检索及运用现代化信息技术获取相关信息的基本方法;具有一定的科学研究和实际工作能力。
3.社会能力
(1) 具有一定的组织管理能力、较强的表达能力和人际交往能力以及在团队中发挥作用的能力;
(2) 工程实践能力:人员管理、时间管理、技术管理、流程管理等能力。
三、课程体系与学分设置
“先进材料与增材制造”课程体系包括三大模块:创新创业通识课程,创新创业训练课程和创新创业实践课程,合计25学分。
(1)创新创业通识课程:共5学分,由创新创业学院完成;
(2)创新创业训练课程:共10学分,5门先进材料与增材制造专业核心课程,将理论知识融入实训过程。课程包括材料成型智能控制工程基础、先进连接技术、Python数据分析与可视化、机器人焊机及智能制造、先进材料成型技术。
(3)创新创业实践课程:共10学分,面向多个大学生学生竞赛项目训练,进行先进材料与增材制造综合实训与创新实战,参与互联网+大学生创新创业大赛、中国大学生铸造工艺设计大赛等项目开发。
四、培养对象和条件
在学生自愿报名的基础上,由学院对报名的学生进行资格审查后,创新创业学院组织专家进行面试,主要考察学生的创新创业精神、挫折承受能力、分析判断能力、领导能力、组织能力和沟通能力等,面试成绩由专家组评分确定。择优选拔学生组成创新实验班,根据选拔实际情况择优开设1个班级,一般不超过30人。
1.具有良好的思想品德,遵纪守法,诚实守信,无不良信用记录。
2.对创新创业有一定的理解、热情和愿望,主持或参与过相关创新创业项目、参加过各种创新创业竞赛活动并获省级以上奖励者和已经在创业(公益创业)的学生优先。
3. 在学习成绩、科技创新方面表现良好的学生优先。
4.选拔对象为大二、三年级在校学生。
五、学习模式与考核评价
考核评价强调学生中心,采用灵活多样的教学技巧与能力导向的教学方式,鼓励教师充分利用现代网络信息技术的优势,利用优质课程资源,自主开发创新创业课程,探索线上线下相结合的教学模式。突出考核学生创新创业意识、批判性思维能力、团队协作能力和沟通交流能力,采用项目考核、汇报答辩等灵活多样的考核方式。过程性与终结性相结合,将考核贯穿学生学习的全过程,结合理论学习成绩、实践实习报告、参与创新创业竞赛情况、项目路演和导师评价等进行形成性综合评定。
六、学习年限与证书
学生通过选拔审核正式备案,学习年限为两年,学习合格者颁发兰州理工大学创新创业实验班结业证书。同时,学习成果可以参加综合性大学生创新创业赛事,创新创业项目的成果可作为毕业论文(设计) 环节的重要成果。
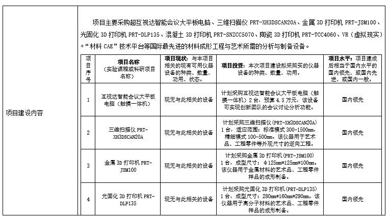
三、创新创业实验班平台建设情况简介





四、创新创业实验班实施运行情况简介
2021年“先进材料与增材制造”实验班完成了成班招生与创新创业训练课程培养的相关工作,同时通过导师培养与指导,鼓励学生参加各类校级、国家级大学生竞赛。
第一期“先进材料与增材制造”实验班名单
序号 |
姓名 |
专业 |
年级 |
学号 |
1 |
李业斌 |
材料成型及控制工程2班 |
20级 |
2001050225 |
2 |
薛春晖 |
材料成型及控制工程2班 |
20级 |
2001050248 |
3 |
张鑫鹏 |
材料成型及控制工程2班 |
20级 |
2001050213 |
4 |
刘珂 |
材料成型及控制工程卓越班 |
20级 |
2001050169 |
5 |
田涛硕 |
材料成型及控制工程卓越班 |
20级 |
2001050255 |
6 |
许启勇 |
材料成型及控制工程卓越班 |
20级 |
2001050152 |
7 |
钟哲伟 |
材料成型及控制工程卓越班 |
20级 |
2001050247 |
8 |
黄鑫 |
金属材料工程 |
20级 |
2001060231 |
9 |
田江霞 |
金属材料工程1班 |
20级 |
2001060148 |
10 |
王乔博 |
金属材料工程1班 |
20级 |
2001060115 |
11 |
魏明宇 |
金属材料工程1班 |
20级 |
2001060140 |
12 |
赵丽博 |
金属材料工程1班 |
20级 |
2001060145 |
13 |
刘龙龙 |
金属材料工程2班 |
20级 |
2001060219 |
14 |
时亚杰 |
金属材料工程2班 |
20级 |
2001060220 |
15 |
胡梦影 |
电气工程及其自动化 |
20级 |
2001850192 |
16 |
黄宇成 |
焊接技术与工程1班 |
19级 |
1901850182 |
17 |
朱伟成 |
焊接技术与工程1班 |
19级 |
1901850176 |
18 |
韩佳园 |
焊接技术与工程基地班 |
20级 |
2002010350 |
19 |
王俊 |
焊接技术与工程基地班 |
20级 |
2001060139 |
20 |
岳林荣 |
焊接技术与工程基地班 |
20级 |
2001850174 |
21 |
范小虎 |
冶金工程2班 |
19级 |
1901070209 |
22 |
王涛 |
冶金工程2班 |
19级 |
1901070210 |
23 |
王建川 |
无机非金属材料工程1班 |
20级 |
2001110103 |
24 |
邢志成 |
无机非金属材料工程1班 |
20级 |
2001110139 |
25 |
张大博 |
无机非金属材料工程1班 |
20级 |
2001110134 |
26 |
后涛 |
工程力学1班 |
20级 |
2009530129 |
五、创新创业实验班师资情况简介
实验班负责人:朱明,男,博士,兰州理工大学,副研究员/硕导,焊接技术与工程教师支部书记/副主任,中国焊接学会理事、甘肃省焊接学会副秘书长/理事。在科研方面,本人主要从事激光加工、先进焊接方法、机器人自动化等方面的研究,近五年主持国家级项目6项:其中国家自然科学基金2项、国家留学基金委国际交流合作项目2项、国家留学基金委国际政策研究课题1项、中国科学技术部政府间科技交流项目1项,参与国家级、省部级项目十余项;发表学术论文30余篇,授权国家发明专利4件、转化1件;兼任国家自然科学基金委函评专家、国家留学基金委评审专家;担任Journal Manufacturing Process、《中国表面工程》等国内外学术期刊的审稿人;获甘肃省机械工程学会科学技术奖一等奖1项;同时积极服务国家/地方产业发展,先后与兰州铀浓缩有限公司(504厂)、中国核工业总公司第404厂、中海油集团液化天然气工程技术分公司、广西柳工机械股份有限公司等企业开展技术交流与科研合作。在专业建设方面,立项甘肃省高校课程思政示范专业项目;在教学方面,近五年主讲《焊接物理》、《无损检测》、《机器人焊接及自动化》、《生产实习》等本科课程与《实验设计与数据分析》硕士研究生课程,其中《无损检测》立项省级一流课程并获推荐参加国家一流课程的评选,参编哈尔滨工业大学等主编的教材两部:《焊接自动化技术》、《高效焊接方法(第二版)》。
企业合作单位情况简介:兰州兰石集团有限公司(简称兰石集团),始建于1953年,其前身是我国“一五”计划期间国家156个重点建设项目中的两项——兰州石油化工机械厂和兰州炼油化工设备厂合并而成,至今已走过60年辉煌历程,是我国建厂时间最早、规模最大、实力最强的唯一集石油钻采、炼化、通用机械研发设计制造为一体的高端能源装备大型龙头企业集团,从国内首台深井石油钻机到全球第一款理想钻机,从国内第一台高压容器到年处理能力位居世界前列的220万吨高压加氢反应器,从国家“十一·五”重点科技支撑项目4500吨快速锻造液压机组到百万千瓦核电热岛换热设备的制造,全球只要有采油的地方,都有兰石钻采机械,国内所有石油炼化企业都有兰石炼化装备。兰石人累计填补了新中国石化装备工业百余项国内国际空白,获得省部级以上的科技奖励156项,专利95件,主持制订国家标准44项,行业标准51项,是中国石油化工机械的开创者,被誉为“中国石化机械摇篮和脊梁”,被中国机械工业联合会命名为“装备中国功勋企业”。
六、创新创业实验班学生学习成效介绍
材料学院的特色是在材料科学领域(金属材料、无机非金属材料、高分子材料、功能材料)与材料加工工程领域(焊接技术与工程、材料成型及控制工程)有着完整的专业体系设置与学科资源优势,以“先进材料与增材制造”方向为纽带,打通多个专业的教学与科研方向,通过具体的赛、练目标,向实验班本科生开放学院的优势资源,整体提高实验班的科研创新能力。具体表现在:
1. 实验班创新创业训练课程体系的设计
在创新创业训练课程体系,通过梳理实验班的发展方向,提出了“材料-工艺-设备”的课程体系,其中“先进材料合成与制备”涉及金属、高分子、无机材料的材料体系、组成与设计,“材料凝固原理”包含材料在热作用下的熔化、凝固、成形原理与组织特征,“激光增材与再制造”从热源体系的角度分析激光与物质的热理交互作用及成形特征,“机器人焊接及智能制造”介绍机电一体化装备及增材过程的成形成型控制。
现阶段,结合学习通已建立了上述课程的线上资源,将学生的自学与老师的讲解相结合,通过老师布置指标点,指导并检查学生的学习情况与效果。
以“激光增材与再制造”课程为例,线上视频的总时长超过34小时,学生累计浏览量超过7500次,包含了课程知识点、院士报告等。线上资源的建立充分满足了学生的学习需求。






2. 依托专业在激光增材制造领域的科研优势,利用学院现有的设备仪器,通过导师制培养学生的科研创新、创业能力
材料学院实验班覆盖了学院6个专业、院外2个专业的28名学生。以专业为划分,每2-3人为一组,从学院各专业优选10位导师,将实验班同学分散至各个导师科研团队,通过参加导师们的研究生科研组会,将研究生的培养模式与资源向本科生开放,提高本科实验班的科研素养与水平,同时通过科研课题的学习,结合实验班学习的创新创业教育课程,便于学生们凝练、老师们指导适合参加各类学科竞赛的项目、题目。
3. 以赛促学,培养学生们
实验班为学生们提供了两类学科竞赛途径:1)以先进材料与增材制造为方向,利用即将建成的增材制造创客梦工厂设备资源,发挥学生们的学习热情与动手能力,个人设计、进行互联网+、大创等项目的题材与题目;2)在跟随老师进行科研训练时,通过导师的科研积累与资源,凝练出适合参加科研与竞赛训练(互联网+大学生创新创业大赛、中国大学生铸造工艺设计大赛、全国大学生焊接创新大赛、全国大学生金相大赛)的题目。
例如实验班范小虎同学2021年参加全国金相大赛,获全国一等奖。多名同学前期参加导师的科研项目,例如朱伟成同学等立项大学生创新创业大赛项目。

实验班学员参加全国大学生焊接创新大赛情况

